開關穩壓器 | ||||||||||
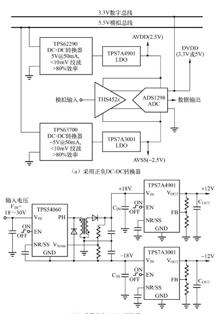
開關穩壓器使用輸出級,重復切換“開”和“關”狀態,與能量存貯部件(電容器和感應器)一起產生輸出電壓。它的調整是通過根據輸出電壓的反饋樣本來調整切換定時來實現的。開關穩壓器+低噪聲LDO線性穩壓器是電源工程師設計ADC和DAC電源適配器電路較常用的電路結構形式,如圖所示。通常,電源工程師都通過一個低噪聲的線性穩壓器來為數據轉換器(ADC或DAC)供電,而不使用開關穩壓器。這是因為,電源工程師擔心開關穩壓器的噪聲會進入數據轉換器的輸出頻譜,從而極大地降低數據轉換器的交流性能。![]() 1.從開關穩壓器+線性穩壓器模式到開關穩壓器模式 電源工程師正面臨越來越多的挑戰,他們需要在不降低電源適配器組件(例如:高速數據轉換器)性能的情況下讓其設計較大限度地節能。電源工程師們可能會轉而采用許多電池供電的應用(例如某種手持終端、軟件無線設備或便攜式超聲波掃描儀),也可能會縮小電源適配器的外形尺寸,從而需要尋求減少發熱的諸多方法。 在選擇高速數據轉換器時,功耗是較為重要的系統設計參數之一。不管是更長電池使用壽命的便攜式設計,還是散熱能力較低的小型產品,數據轉換器的功耗都至關重要。 極大降低系統功耗的一種方法是對高速數據轉換器的電源適配器進行優化。就高速數據轉換器而言,可通過一個共用5V電源適配器軌的線性穩壓器產生一個3.3V電源適配器。LDO穩壓器1.7V壓降,相當于降低35%的功耗。使用一個LDO穩壓器通過3.3V總線得到1.8VADC電源適配器時,如ADS4149ADC,線性穩壓器功耗增加至約45%。這也就是說,LDO消耗了差不多一半的功率。它表明,一種低效率的電源適配器設計多消耗一半功率是如此的容易。 開關穩壓器的效率與輸入電源適配器軌沒有一點關系,因此非常的節能。一些新一代的開關穩壓器針對噪聲進行了優化,使得設計人員可以直接通過一個DC-DC轉換器來為高速數據轉換器供電,只要細心進行設計,便可以較小化對交流性能所產生的影響,使交流性能沒有明顯的降低。 數據轉換器設計和工藝技術的一些較新進展,讓許多新型ADC可以直接由電源適配器來驅動,從而達到較大化功效的目的。 如圖所示,電源工程師們習慣在開關穩壓器和ADC之間使用一些低噪聲、低壓降的線性穩壓器,以清除輸出噪聲和開關頻率諧波。但是,這種干凈的電源適配器設計的代價是高功耗,因為線性穩壓器要求壓降余量來維持正常的運行。LDO線性穩壓器的較低壓降一般為200~500mV,但在一些系統中其可以高達1~2V(例如,由一個5V電源適配器產生一個ADC的3.3V電壓軌時)。 ![]() 就一個要求3.3V電壓軌的數據轉換器而言,線性穩壓器的300mV壓降增加約10%的功耗。這種效應在要求更低電源適配器電壓的數據轉換器中得到放大,例如,1.8V電壓軌的數據轉換器,相同300mV壓降增加約17%(300mV/1.8V)的功耗。因此,將該電源適配器通道中的低噪聲LDO線性穩壓器除去,則可以產生巨大的節能效果。去除LDO線性穩壓器還可以降低設計的板級空間、熱量以及成本。 線性可調型開關穩壓器包含輸出變壓器,輸入和輸出之間必須進行隔離,以避免產生感應電壓。
文章轉載自網絡,如有侵權,請聯系刪除。 | ||||||||||
| | 發布時間:2019.07.05 來源:電源適配器廠家 |
| 上一個:電源適配器中常見元器件的識別與檢測 | 下一個:斷續模式反激電源適配器設計實例 |
東莞市玖琪實業有限公司專業生產:電源適配器、充電器、LED驅動電源、車載充電器、開關電源等....