15W、12V電源適配器應用電路 | |||||
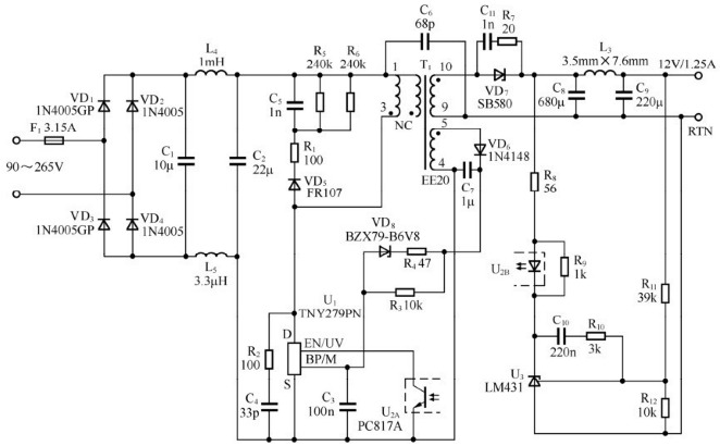
| 電源適配器打破了傳統的穩壓模式,它的調整元器件工作在開關狀態,即通過調整開關元器件的開關時間來實現穩壓。電源適配器具有體積小、重量輕、功耗小、穩壓范圍寬等特點,所以被廣泛地應用在各種電子產品中。電源適配器廠家玖琪給大家介紹15W、12V電源適配器應用電路,以使讀者對電源適配器有一個總體的認識和了解。 1.設計特點 圖所示電路具有以特點:設計簡單,成本低,元件數量少;空載功耗低,265V輸入時空載功耗小于100mW;效率高,90V輸入時效率大于81%;滿足CEC對帶載工作模式效率的要求(達到79%的效率,而標準要求的效率為73.5%);相對于EN55022B傳導EMI限值,EMI裕量大于10dBμV;簡單的初級側輸出過壓鎖存關斷電路可在故障狀態下保護負載;工頻漏電流小于10μA。 2.工作原理 圖所示的反激式電源設計采用了8腳DIP封裝的TNY279PN(U1),非常適合適配器的應用。U1的4個源極引腳分布在同一側,可通過嵌入一個小的金屬散熱片,使器件工作在外部環境溫度為40°C的密封適配器內。在每一個使能開關周期,U1內部的MOSFET導通,電流流過變壓器T1的初級繞組。當初級電流達到MOSFET的限流點時,控制器關斷MOSFET,變壓器T1中的能量被傳送到輸出端。肖特基二極管VD7和電容C8對輸出電壓進行整流和濾波。電感L3和電容C9用于衰減輸出的開關頻率紋波。電容C3用于選擇U1的標準限流點。初級鉗位電路(VD5、R1、C5、R5和R6)將峰值漏極電壓控制在內部MOSFET的700V擊穿電壓之下。電阻R1用于阻尼T1漏感引起的高頻振蕩。 ![]() 圖15W、12V電源適配器電路 U1內置的頻率抖動和E-ShieldTM技術只需使用簡單的EMI濾波就可以符合EN55022B的要求。電阻R2和C4組成RC緩沖電路以減小高頻EMI。 通過檢測變壓器輔助繞組電壓,可在初級側實現輸出過壓保護。如果U2失效造成主反饋開路時,一旦流進BP/M腳(通過VD8)的電流超過6.5mA,U1就鎖存。通過選擇VD8的參數使主輸出以及輔助輸出電壓在超過正常穩壓范圍時觸發OVP鎖存。一旦被觸發,重新上電就會使OVP鎖存復位。 為了減小空載功耗和提高輕載效率,變壓器的輔助偏置繞組通過電阻R3給U1供電。為了避免增加空載損耗或者OVP的誤觸發,正確選擇VD8的參數,使輸出電壓在超出正常穩壓范圍時才可導通。電阻R4阻止了過度的電流流進BP/M腳。VD1和VD3選用快速恢復二極管來減小低頻傳導EMI。 3.設計要點 在高壓、較大過載點條件下,較大漏極電壓小于650V。相應地調整R5、R6和C5的參數,避免使鉗位損耗太大(R5和R6的阻值小,C5的容量大),從而減少空載損耗。變壓器的參數見表。 表變壓器參數 ![]()
文章轉載自網絡,如有侵權,請聯系刪除。 | |||||
| | 發布時間:2019.06.15 來源:電源適配器廠家 |
| 上一個:穩壓電源適配器介紹 | 下一個:48V-A型電動車充電器的工作原理 |
東莞市玖琪實業有限公司專業生產:電源適配器、充電器、LED驅動電源、車載充電器、開關電源等....